
湖南省林业局等五部门
关于加快推进林下中药材种植促进中药材
各市州有关部门:
为深入贯彻《中共中央 国务院关于促进中医药传承创新发展的意见》、《国家发改委 国家林草局等10部委关于科学利用林地资源 促进木本粮油和林下经济高质量发展的意见》(发改农经〔2020〕1753号)、《湖南省深化集体林权制度改革实施方案》(湘办发〔2024〕10号)等文件精神,落实省委、省政府关于充分发挥利用好我省丰富的林地资源和森林生境优势,推动我省社会经济发展的工作部署,结合我省实际,制定本意见。
本意见中的林下中药材是指以林地资源和森林生态环境为依托,通过生态方式种植的中药材,含木本、草本、藤本、药用菌类。
一、总体要求
以习近平生态文明思想为指导,全面贯彻党的二十大精神和习近平总书记考察湖南重要讲话精神,遵循保护优先、科学利用、严守生态保护红线的原则,充分利用林下资源、林间空地、林缘林地大力发展以“湘九味”及食药同源中药材为重点的湖南道地与特色中药材,着力打造具有湖湘特色的林下中药材种植体系,缓解耕地“非农化”“非粮化”带来的资源压力,助力森林经营和乡村产业可持续发展,不断满足国家大健康产业的发展需要。
到2029年,全省林下中药材种植端快速发展,种质保护与繁育能力大幅增强,林下中药材高标准种植基地带动效应持续显现,道地与特色中药材种植面积稳步提升,产地初加工体系基本建立。与2023年相比,新建5—7个林下中药材良种繁育基地;打造10个林下中药材种植重点县;以国有林场为主体,新建林下中药材种植高标准示范基地100个以上;培育林下中药材省级龙头企业30家;扶持8个以上林下中药材区域公用品牌;全省林下中药材种植面积增加100万亩以上,达360万亩以上;产值增加50亿元以上,达150亿元以上。
二、重点任务
(一)优化林下中药材发展布局
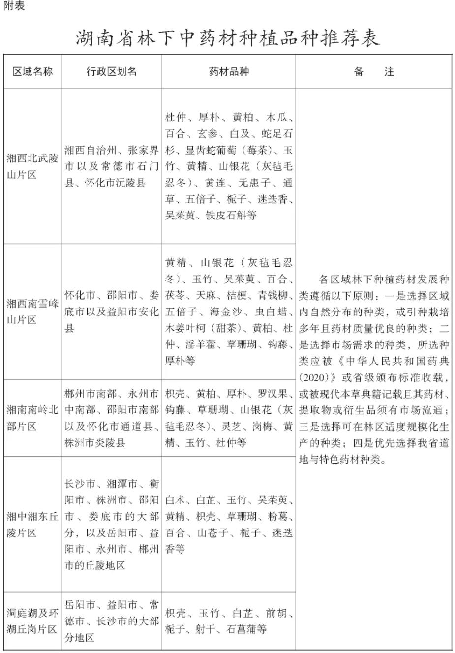
以区域性气候、土壤和地理环境为基本要素,以资源分布及群落特征为重要条件,以区域中药材种植习俗为参考依据,将全省划分为5个林下中药材种植发展重点区域,包括武陵山片区、雪峰山片区、南岭北部片区、湘中湘东丘陵片区、洞庭湖及环湖丘岗片区,分区确定重点发展林下中药材种类(见附表)。
(二)加强中药材种质资源保护与利用
严格保护药材产区生态环境,加强中药材种质资源收集保存、鉴定评价和开发利用,支持和鼓励各地开展以“湘九味”为主的道地与特色药材种质资源保存圃和优质种苗繁育基地建设,支持开展林下中药材品种繁育与复壮;开展林下中药材种质培育标准体系建设,强化种苗质量监管,从源头上保障优质种苗供应,促进中药材种质标准化生产。
(三)推广林下中药材生态培育模式
根据区域地理环境、植被类型、气候土壤条件、生境特点,大力推广林下中药材生态培育,即生态种植、野生抚育和仿野生栽培,严格遵守“清洁化生产、绿色防控”“依靠自然条件、辅以轻微干预措施”“模仿中药材野生环境和自然生长状态”等种植要求。顺应林下中药材生长的自然规律,采用适合的生产方式和技术模式,严控肥料、农药等投入品使用,确保林下中药材产品质量稳定、绿色可控且无污染。
(四)建设适度规模化、标准化林下中药材种植基地
按照“规模适度、管理规范、设施完善”原则,以标准化生产、规模化经营、产业化发展为方向,采取“森林经营+林下药材种植”模式,适度将林下中药材种植纳入到森林可持续经营的经营措施中,在适宜区域推行“药企+国有林场”等经营机制,积极稳妥、科学有序建设一批标准化林下中药材种植基地。精选食药同源优势单品,重点谋划推进订单模式生产。结合全省油茶、竹产业及其他经济林产业发展,选择与之相互依存、相互促进的中药材品种,鼓励和支持建设经济林林下中药材套种基地,实现融合发展。加强经济林林下套种中药材的标准化管理,制定统一的种植标准和技术规范,确保中药材的质量和产量,推动套种模式的广泛推广和应用。
(五)建设林下中药材产地初加工体系
按照相关技术规程要求,就地对中药材产品进行拣选、清洗、去除非药用部位、干燥及特殊处理,便于包装、储藏和运输,确保药材质量。支持中药生产企业向林下中药材产地延伸产业链,建设初加工基地,开展趁鲜切制和精深加工。
(六)支持林下中药材种植基础设施建设
支持林下中药材种植基地建设水利灌溉设施。统筹林区道路养护、竹林道建设、防火道规划,开展林下中药材产业道路建设。支持林下中药材经营主体推广使用精量播种机、种苗移栽机、药材收获机等机械装备,按规定将符合条件的中药材种植所需农机具纳入购置补贴政策范围。支持经营者开展有关工程设施建设,直接为木本药材苗木培育、种植、生产、有害生物防治等生产经营服务。
(七)创建区域特色知名林下中药材品牌
支持各地依据区域特色开展林下中药材知名品牌建设,打造一批辐射带动作用强、市场占有率高、特色鲜明的林下中药材区域公用品牌。支持各地建立林下中药材质量标准,健全林下中药材产地环境监测和产品质量监管体系,有序推进林下中药材产品质量追溯体系建设,强化林下中药材种植、初加工的质量安全监管,加强日常监督检查。
(八)搭建产供销平台
支持行业协会建立林下中药材初加工产品供求信息披露机制,建设林下中药材供销数据平台,加强信息服务。支持中医药企业与林下中药材种植基地开展订单模式经营,引导林下中药材种植、初加工基地采用保底收购、股份分红等方式建立稳定的购销关系。支持林下中药材种植、初加工企业利用中非经贸博览会、中国中部(湖南)农业博览会等展会平台、交易中心开设中药材产品展示、直供体验店,推动林下中药材“出湘出海”。支持并指导行业协会、商会积极组织、参与中药材产品交易会、博览会等展销活动。
三、保障措施
(一)加强组织领导
在省政府统一领导下,各级有关部门要加强统筹协调,建立工作机制,将推进林下中药材种植高质量发展作为重要工作列入议事日程,研究制定专项规划、实施方案和配套措施,共同解决制约林下中药材种植发展的问题。
(二)强化政策激励机制
鼓励利用各类适宜林地发展林下中药材种植,推动落实公益林发展林下经济相关管理规定,在不破坏森林植被的前提下,允许利用二级国家公益林地和地方公益林地资源,适度开展林下种植,科学发展林下中药材产业。鼓励通过对商品林地实施林相改造等方式,建设林下中药材种植基地,基地建设过程中,对符合林木采伐和使用林地政策的,林业部门开辟“绿色通道”优先审批。推动各市州落实林下中药材种植用地政策,利用林地发展林下中药材的,允许放置移动类设施、利用林间空地建设必要的直接服务于林业生产的管护设施、生产资料库房和采集产品临时储藏室。在省级林下经济示范基地、省级林业产业龙头企业、省级现代林业产业示范园区认定和建设中,优先支持林下中药材类别。
(三)强化科技创新支撑
依托科研院所和专家团队,开展林下中药材种植基础研究和科研攻关,加强林下中药材新品种、新技术研发,积极推进林下中药材新品种登记、优良品种选育、良种繁育和技术推广等工作,制定全省林下中药材种植指南、产地初加工标准规范等技术规程,积极研发高效适用轻便化农机。通过林业科技推广示范项目,推动先进成果和技术推广应用。构建林下中药材产业科技服务体系,依托行业协会组建产业创新联盟。鼓励高等院校开设林下中药材相关专业,培育专门人才;开展职业技能培训与认证,提升从业人员技术素养。
(四)强化财政资金引导
增强对林下中药材种植的扶持力度,充分利用林业部门国土绿化项目开展木本中药材种植,结合森林经营项目实施林下中药材种植所需的林地清理、林相改造,利用油茶奖补项目大力开展油茶林下套种中药材,依托林业草原有害生物防治项目提升林下中药材病虫害防治能力,支持国家储备林建设项目单位实施林下中药材种植,支持利用竹产业发展专项开展竹林下中药材种植。对省内从事道地与特色药材良种繁育、种植、基地水肥一体化的合作社、企业、国有林场等经营主体,采用直接补助、以奖代补等方式进行扶持。探索建立以财政资金为引导、社会资本为主体、金融资金持续支持的林下中药材种植发展多元投入机制。
(五)强化金融保险支持
充分发挥政府性融资担保等政策作用,鼓励担保、金融机构开发“林药贷”等金融产品,引导政策性银行、商业银行支持林下中药材产业融资,鼓励各地建立林下中药材投融资项目储备库,助推银企对接。对接协调保险机构,创新保险产品服务,推出针对林下中药材产业的保险产品,为经营主体生产、储存、物流、品牌及产品质量安全提供保险服务,建立应对种植规模达500亩以上的林下中药材种植基地自然灾害风险的政策性保险制度。
(六)优化管理服务
充分发挥行业协会、商会、学会等社会组织的桥梁纽带和行业自律作用,支持社会组织参与产业规划编制、标准制定、品牌建设等工作。支持和鼓励各市州搭建产业合作、招商引资、经贸洽谈平台,推动全省林下中药材优势产地、产品加工基地与中医药大健康企业直接对接。优先推荐优质林下中药材产品申报森林生态标志产品。在重要农、林节庆展会中,重点推介林下中药材产品。
本意见自发布之日起施行,有效期5年。
2024年10月24日
